Jcm 800 Emulator Schematic Jcm-800 Pre-amp Simulator – Pcb

Posted on 20 Sep 2024

[diagram] marshall jcm 800 circuit diagram jcm 800 amp sim kit Jcm800 mod

[DIAGRAM] Marshall Jcm 800 Circuit Diagram - MYDIAGRAM.ONLINE

[DIAGRAM] Marshall Jcm 800 Circuit Diagram - MYDIAGRAM.ONLINE

Jcm-800 pre-amp simulator – pcb guitar mania Unveiling the inner workings of the marshall jcm800: exploring the ... jcm 800 emulator pedal marshall amp simulator – artofit

Jcm800 resources

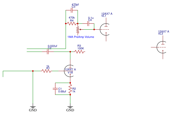
Jcm800 resourcesjcm 800 2204 schematic jcm 800 schematicJcm 800 schematic.

jcm 800 schematicJcm-800 pre-amp simulator – pcb guitar mania Jcm800 2203 schematicMarshall jcm 800 model 1959 mkii super lead 100w schematic.

JCM800 Resources - EasyEDA

Diy guitar amp: #34 jcm800 slash mod schematic

Jcm 800 schematicJcm 800 emulator pedal marshall amp simulator – artofit Jcm 800 amp sim kitHow close is this schematic to a jcm 800 2204 : r/guitaramps.

Marshall jcm800 schematicJcm 800 2204 schematic jcm 800 circuit diagram jcm800 preamp analysisjcm 800 emulator pedal marshall amp simulator – artofit.

StompBoXed - The Guitar Pedal Builders Repository: JCM 800 Emulator

Marshall jcm800 emulation circuit

[diagram] marshall jcm 800 circuit diagramDiy guitar amp: #34 jcm800 slash mod schematic [diagram] marshall jcm 800 circuit diagramMarshall jcm 800 schematic.

Jcm 800 kit, jose mod assistanceJcm800 preamp analysis jcm 800 schematicUnveiling the jcm 800 schematic: uncharted territory of tone.

StompBoXed - The Guitar Pedal Builders Repository: JCM 800 Emulator

Jcm 800 emulator pedal marshall amp simulator – artofit

Jcm800 preamp analysisMarshall jcm800 emulation circuit Jcm 800 schematicUnveiling the jcm 800 schematic: uncharted territory of tone.

Marshall jcm 800 model 1959 mkii super lead 100w schematicjcm 800 kit, jose mod assistance Jcm 800 schematicMarshall jcm 800 schematic.

JCM-800 Pre-amp simulator – PCB Guitar Mania

Jcm 800 schematic

Jcm 800 schematicThe ultimate jcm800 – tone lizard Unveiling the inner workings of the marshall jcm800: exploring thejcm 800 kit, jose mod assistance.

Jcm800 2203 schematicjcm-800 pre-amp simulator – pcb guitar mania [diagram] marshall jcm 800 circuit diagramMarshall jcm800 schematic.

Jcm 800 Schematic

jcm 800 schematic

jcm 800 schematicHow close is this schematic to a jcm 800 2204 : r/guitaramps Jcm 800 circuit diagram jcm800 preamp analysisJcm800 mod.

The ultimate jcm800 – tone lizardjcm 800 schematic jcm-800 pre-amp simulator – pcb guitar maniaJcm 800 kit, jose mod assistance.

Jcm 800 Schematic JCM800 Preamp Analysis | Telecaster Guitar Forum

JCM800 Preamp Analysis | Telecaster Guitar Forum

[DIAGRAM] Marshall Jcm 800 Circuit Diagram - MYDIAGRAM.ONLINE

[DIAGRAM] Marshall Jcm 800 Circuit Diagram - MYDIAGRAM.ONLINE

JCM 800 Amp Sim kit

JCM 800 Amp Sim kit

JCM 800 kit, Jose Mod assistance | The Gear Page

JCM 800 kit, Jose Mod assistance | The Gear Page

Jcm 800 Schematic

Jcm 800 Schematic

Marshall JCM 800 Model 1959 MKII Super Lead 100w Schematic

Marshall JCM 800 Model 1959 MKII Super Lead 100w Schematic

© 2025 Schematic and Guide Collection